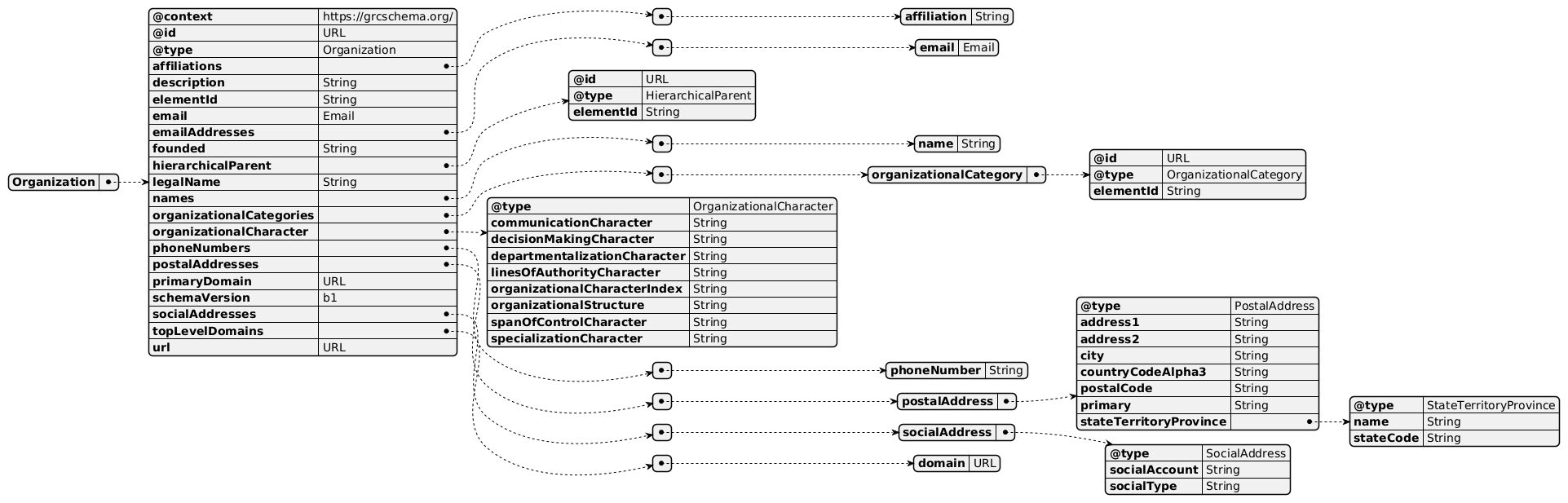
Organization

An entity, such as a company, an institution, or an association, comprising of one or more Person.

Email
Primary Electronic Mail address.
Object
The object of the associated hierarchical parent for this record.
String
This describes a Thing or Property.
String
Legally registered name of Organization.
URL
The legally registered primary Internet domain name of the organization.
String
The year an Organization or Group was founded.
String
A unique and persistent identifier for the record within the system's data set.
URL
The Uniform Resource Locator of an internet address.
Array
A collection of names.
URL
The full unique link to the item so it's traversable by that property.
Array
A collection of TopLevel Domain (TLD's).
Array
A collection of Email objects.
Array
The various Internet locations that help disambiguate a person or organization, such as their FaceBook, LinkedIn, YouTube and Twitter Address.
Array
A collection of PhoneNumber. Which foreign key is used will be determined by the object the phone number is in.
Object
The Organizational Character of an Organization, Group, or Initiative.
Array
A collection of Affiliation.
Context
The JSON-LD context for the item in question.
Array
An array of the object Postal Address.
Array
An array of Organizational Category.
{
	"Organization" : 
	{
		"@context" : "https://grcschema.org/",
		"@id" : "URL",
		"@type" : "Organization",
		"affiliations" : 
		[
			{
				"affiliation" : "String"
			}
		],
		"description" : "String",
		"elementId" : "String",
		"email" : "Email",
		"emailAddresses" : 
		[
			{
				"email" : "Email"
			}
		],
		"founded" : "String",
		"hierarchicalParent" : 
		{
			"@id" : "URL",
			"@type" : "HierarchicalParent",
			"elementId" : "String"
		},
		"legalName" : "String",
		"names" : 
		[
			{
				"name" : "String"
			}
		],
		"organizationalCategories" : 
		[
			{
				"organizationalCategory" : 
				{
					"@id" : "URL",
					"@type" : "OrganizationalCategory",
					"elementId" : "String"
				}
			}
		],
		"organizationalCharacter" : 
		{
			"@type" : "OrganizationalCharacter",
			"communicationCharacter" : "String",
			"decisionMakingCharacter" : "String",
			"departmentalizationCharacter" : "String",
			"linesOfAuthorityCharacter" : "String",
			"organizationalCharacterIndex" : "String",
			"organizationalStructure" : "String",
			"spanOfControlCharacter" : "String",
			"specializationCharacter" : "String"
		},
		"phoneNumbers" : 
		[
			{
				"phoneNumber" : "String"
			}
		],
		"postalAddresses" : 
		[
			{
				"postalAddress" : 
				{
					"@type" : "PostalAddress",
					"address1" : "String",
					"address2" : "String",
					"city" : "String",
					"countryCodeAlpha3" : "String",
					"postalCode" : "String",
					"primary" : "String",
					"stateTerritoryProvince" : 
					{
						"@type" : "StateTerritoryProvince",
						"name" : "String",
						"stateCode" : "String"
					}
				}
			}
		],
		"primaryDomain" : "URL",
		"schemaVersion" : "b1",
		"socialAddresses" : 
		[
			{
				"socialAddress" : 
				{
					"@type" : "SocialAddress",
					"socialAccount" : "String",
					"socialType" : "String"
				}
			}
		],
		"topLevelDomains" : 
		[
			{
				"domain" : "URL"
			}
		],
		"url" : "URL"
	}
}
Visualized image